3月24日下午,陸知名補教名師張雪峰先生突然被傳出去世的消息,一時之間廣大網友都無法接受。

本以為是開玩笑,沒想到年僅41歲的他真的離開了我們,而去世的原因也讓人唏噓不已。
有知情人透露,原來張雪峰先生當天中午在公司跑步的時候發現身體有不適的感覺。


他沒有強撐著,緊急的被親友送去醫院,可沒想到天不遂人意,最終搶救無效不幸去世,這期間只有短短的2個多小時。
去世消息剛傳出來,很多網友都不愿意相信,覺得是謠言,沒想到很快工作室就發出了訃告。


張先生全平台社交賬號的頭像都被換成了黑白色,曾經那麼鮮活樂觀的一個人就這樣永遠的離開了我們。
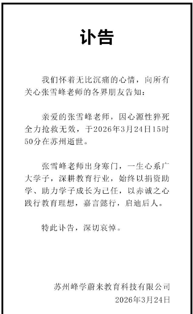
張先生工作室發布的訃告中寫道:
「張雪峰老師出身寒門,一生心系廣大學子,深耕教育行業,他始終以捐資助學、助力學子成長為己任,用赤誠之心踐行教育理想,嘉言懿行啟迪后人。」


他短短的一生除了想要為更多的寒門子弟謀一條出路,可在他生前無論是事業、婚姻還是家庭都一直在接受審視。
而他面對這些爭議選擇了默默承受,他相信清者自清,奈何命運弄人,奪走了他年輕的生命。

然而當看到他生前和網友們探討生死這個話題時,才發現他的思想早已超出了一般人的境界,他笑著調侃到:
「我的人生目標就是如果有一天我死了,各大平台會有個熱搜叫我張雪峰死了,就是他可能會成為一代人的那種回憶,你說掙多少錢對我來講已經不重要了,能夠幫到大家,這個是最重要的」

沒想到真讓他一語成讖,現在他的名字高高掛在熱搜榜第一,而曾經被他幫助過或影響過的人們,將永遠的不會忘記他。

[免責聲明]文章的時間、過程、圖片均來自于網絡,文章旨在傳播正能量,均無低俗等不良引導,請觀眾勿對號入座,并上升到人身攻擊等方面。觀眾理性看待本事件,切勿留下主觀臆斷的惡意評論,互聯網不是法外之地。本文如若真實性存在爭議、事件版權或圖片侵權問題,請及時聯系作者,我們將予以刪除
參考資料:百度百科:張雪峰
張雪峰公司發布訃告:張雪峰老師因心源性猝死全力搶救無效逝世.新浪財經.
「張雪峰心臟驟停被送醫搶救」傳聞持續發酵,多平台直播間相繼中斷,多方回應.極目新聞.
張雪峰多個社交賬號頭像變成黑白色 此前直播間突然停播.鳳凰網