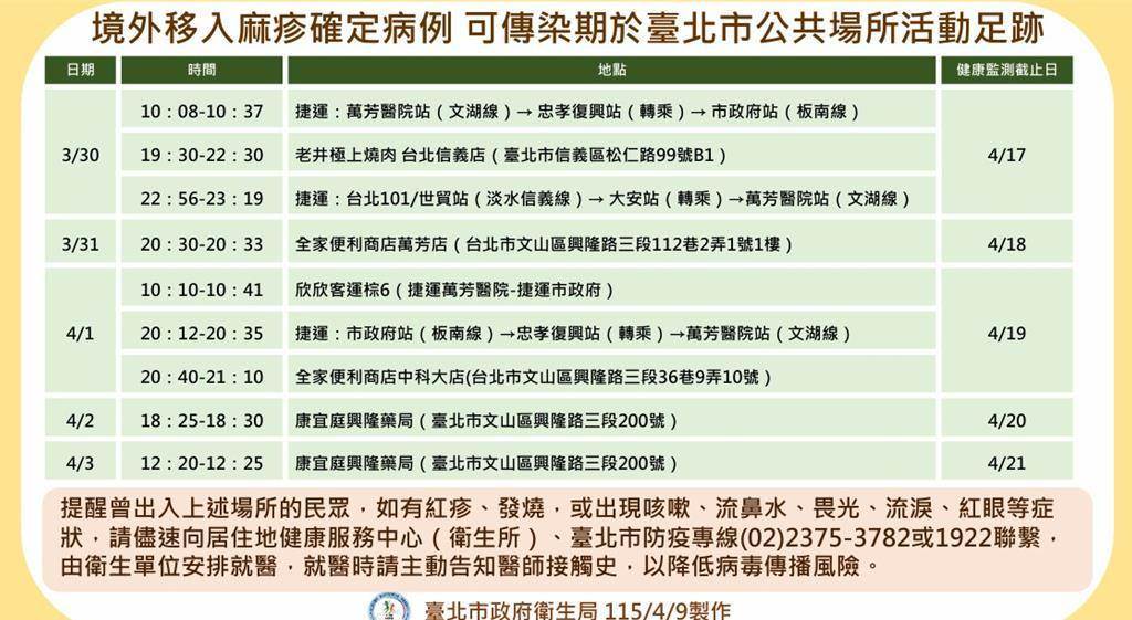
臺北市政府衛生局公佈新增1例麻疹境外移入確定病例。一名30多歲本國籍男性患者于4月1日出現疲憊與結膜炎癥狀,4月3日開始發燒、咳嗽,並從手部、臉部蔓延至全身出現紅疹。患者經就醫後通報採檢,于4月8日經疾病管制署研判為確定病例。由于麻疹傳染力極強,臺北市衛生局已緊急匡列包括同住者、同事及就醫接觸者共383人,將進行健康監測至4月21日。

衛生局指出,患者在可傳染期間曾于公共場所活動,包括搭乘捷運及公車等大眾運輸工具,相關場域及搭乘過的公車與捷運均已加強清消。 臺北市衛生局說明,麻疹主要透過空氣、飛沫傳染,甚至接觸確診者分泌物也會中招。
確診者在「出疹前4天至後4天」都具有強烈傳染力,感染後會出現發燒、咳嗽、流鼻水、鼻炎、結膜炎及出疹等癥狀。
衛生局提醒曾與患者足跡重疊者,務必進行自主健康監測至4月21日。 針對接觸者的監測期注意事項,衛生局指出,無癥狀者可正常生活,但強烈建議佩戴口罩,並避免出入人多擁擠場域。接觸者應儘量避免接觸1歲以下嬰兒、尚未完成麻疹、腮腺炎、德國麻疹混合疫苗(MMR)接種之幼童、孕婦及免疫不全病人,以降低病毒傳播風險。
若出現紅疹、發燒、咳嗽、流鼻水、畏光或紅眼等疑似癥狀,衛生局提醒民眾勿自行就醫,應立即撥打臺北市防疫專線(02)2375-3782或1922,由衛生單位安排就醫。就醫時請主動告知醫師接觸史,以降低病毒傳播風險。

臺北市衛生局強調,接種疫苗是預防麻疹最有效的方式。目前國內提供6歲以下幼兒2劑公費MMR疫苗。
家中若有出生滿12個月或滿5歲至國小入學前之幼童,尚未完成「麻疹、腮腺炎、德國麻疹混合疫苗(MMR)」各1劑者,請家長儘速攜帶幼童前往本市合約醫療院所完成疫苗接種,以建立足夠的免疫力、降低感染風險。
民眾如需查詢疫苗接種與合約醫療院所相關資訊,可向臺北市十二區健康服務中心洽詢,或撥打臺北市防疫專線(02)2375-3782。有關麻疹相關資訊可至衛生局官網「主題專區」「傳染病預防」「麻疹專區」查詢,或致電1922或臺北市防疫專線(02)2375-3782詢問。